国庆假期多个景区景点门票售罄,国内机票票价同比下降约两成
随着国庆黄金周进入倒计时,假期相关旅游产品的预订全面进入“冲刺阶段”。
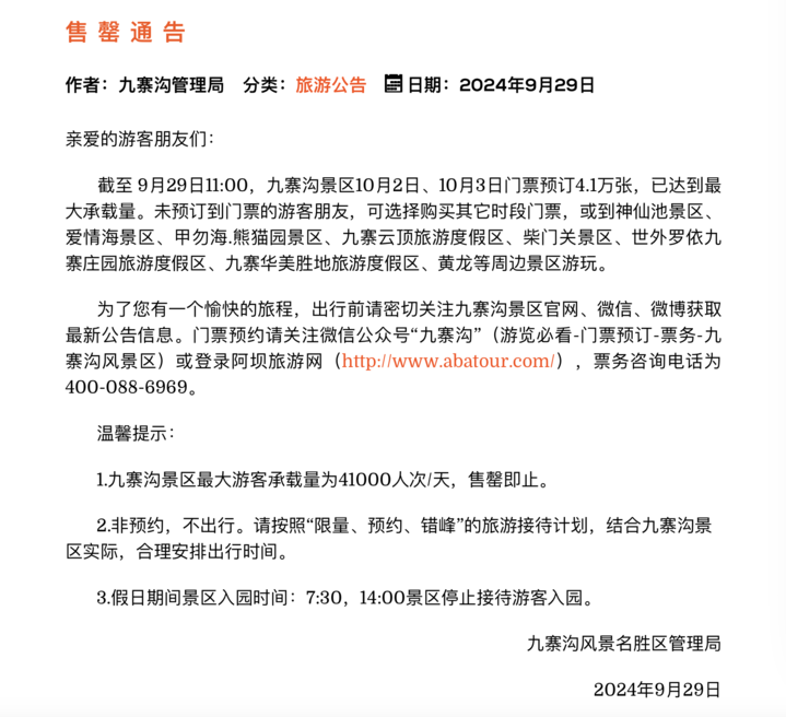
9月29日中午,九寨沟风景名胜区管理局就发布公告称,截至9月29日11:00,九寨沟景区10月2日、10月3日门票预订4.1万张,已达到最大承载量。九寨沟风景名胜区管理局表示,九寨沟景区最大游客承载量为41000人次/天,售罄即止。

九寨沟风景区官网
澎湃新闻在九寨沟风景名胜区管理局官网看到的数据显示,截至9月30日1:20,九寨沟10月2日、3日和4日的游客预订人数都已超40000人次,其中10月4日预订已达41000人次。此外10月1日和10月5日的游客预订人数已超20000人次。

九寨沟风景区官网
此外,澎湃新闻搜索全国多个热门博物馆的购票预约页面发现,故宫博物院、南京博物院、湖南博物院10月1日至6日都已约满,三星堆博物馆10月1日至6日的白天票也都已约满。

故宫博物院预约页面

南京博物院预约页面

来源:湖南博物院预约页面

三星堆博物馆预约页面
美团、大众点评数据显示,截至9月28日,“国庆节出游”搜索量同比上涨27倍,国庆热门目的地前5位分别是北京、西安、成都、南京、重庆。
除了热门旅游目的地,“宝藏小众城市”成为年轻人规避人潮、玩出不一样的选择。
美团机票数据显示,呼伦贝尔、赣州、芜湖、拉萨、日照等,为国庆期间美团机票预订的TOP5宝藏城市,慢慢游、深度游成新趋势。同时,不少打工人选择回乡“重识家乡”,“返乡游”成为趋势,低线城市、县域旅游热度持续上升,国庆“低线城市热门酒店住宿目的地为:常德、齐齐哈尔、运城、景德镇、衢州等。
此外,电视剧《我的阿勒泰》和游戏《黑神话:悟空》热度不减,在马蜂窝平台上,新疆相关订单量从去年十一假期的第九一跃成为今年榜首,打卡《我的阿勒泰》同款的北疆大环线定制游产品也是今年十一假期热度最高的产品之一。而《黑神话:悟空》带火的山西古建筑巡礼同样是年轻旅行者重点关注的目标,山西攻略、山西小众目的地、山西美食成为近日马蜂窝攻略群的热议话题。
小猪民宿的报告也显示,今年国庆期间,山西省的搜索热度同比增长237%。除隰县小西天、朔州崇福寺、忻州佛光寺等佛家圣地关注度不断上涨外,太原、大同、晋中平遥、朔州等地国庆期间民宿预订量与去年同期相比增长超过两成。
值得关注的是,今年国庆假期旅游产品出现“量涨价跌”的态势。
机票方面,据航班管家App,截至9月24日,2024年国庆假期国内机票(经济舱)票价较2023年同期下降23%,较2019年同期下降8%,较今年中秋假期上涨35%。国际机票方面,国庆假期国际/港澳台机票(经济舱)均价较2023年下降30.43%,较2019年下降12.86%,较今年中秋上涨16.24%。
住宿方面,携程平台此前发布的报告显示,国内酒店均价同比也有明显回落,全球酒店均价也呈现出下降趋势。小猪民宿的报告也显示,今年国庆假期,国内民宿均价较去年同期有明显回落,并出现一大批值得“捡漏”的目的地,广西柳州、陕西榆林、贵州安顺、浙江衢州、辽宁锦州兼具“烟火气”和性价比,成为最值得“捡漏”的TOP5目的地。
有民宿平台的内部人士告诉澎湃新闻,就国内民宿而言,今年假期品牌连锁的民宿日均房价下降近两成,但整体订单量高于去年。