徐州将人工增雨(雪)!
11日上午
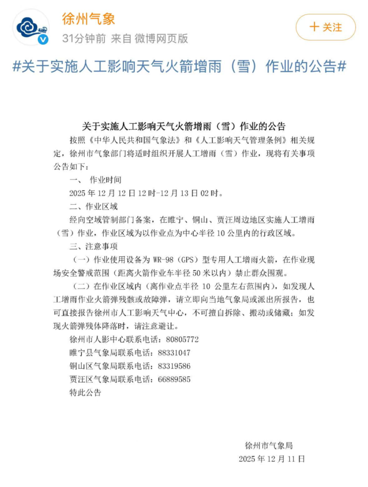
徐州气象微博发布
人工影响天气火箭增雨(雪)作业公告

徐州市气象局将于
12月12日12时到12月13日2时
在睢宁、铜山、贾汪周边地区
实施人工增雨(雪)作业
作业区域为以作业点为中心
半径10公里内的行政区域
雨雪天气
大家出门注意安全!









来源|徐州发布
11日上午
徐州气象微博发布
人工影响天气火箭增雨(雪)作业公告

徐州市气象局将于
12月12日12时到12月13日2时
在睢宁、铜山、贾汪周边地区
实施人工增雨(雪)作业
作业区域为以作业点为中心
半径10公里内的行政区域
雨雪天气
大家出门注意安全!









来源|徐州发布