省级区域医疗中心再+4!徐医附院辐射带动能力再升级
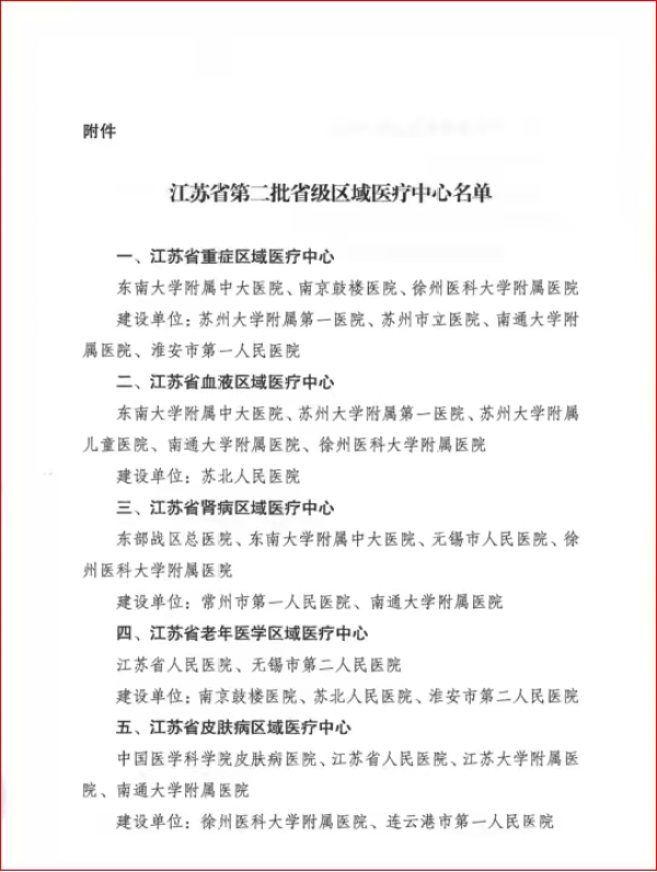
近日,江苏省卫生健康委员会发布《关于设置重症等7个专科省级区域医疗中心的通知》,公布江苏省第二批省级区域医疗中心名单,在此次设置中,徐州医科大学附属医院(以下简称“徐医附院”)表现突出,一次性新增获批重症、血液、肾病、皮肤病4个省级区域医疗中心。至此,该院获批的省级区域医疗中心总数已达到9个,重点专科集群优势进一步放大,标志着其在服务我省乃至淮海经济区卫生健康事业高质量发展方面迈上了新台阶。
据了解,徐医附院首批入选的5个中心(含建设单位)已在创伤、心血管病、神经疾病、呼吸与传染病等领域的疑难危重症诊疗、技术指导、人才培养中发挥了重要作用。此次第二批新增4个中心,不仅是对医院学科综合实力的再度认可,更将使我省在相关专科领域的优质资源布局更为均衡、体系更为完善。
作为我省优质医疗资源的重要组成部分和淮海经济区的核心医疗高地,徐医附院相关负责人表示,医院将紧紧抓住此次扩容契机,承担更大区域责任。下一步,医院将着力发挥“极化效应”,将9大中心打造成技术顶尖、科研创新的“专科高地”;同时,更主动地依托“逸出效应”,通过专科联盟、远程医疗、人才下沉等方式,将优质资源精准辐射至基层,切实推动构建“分级协同、上下联动”的区域医疗服务新格局,让我省北部及周边地区群众能更方便地享受到高水平的医疗服务。
“9大中心”的布局成型,是徐医附院建设高水平研究型医院征程上的关键一步,也为“健康江苏”建设注入了强劲的“徐医附院动能”。


江苏广电徐州中心站记者 | 徐梦璐
通讯员 | 刘筱 何翔
编辑 | 吴莹莹