“优思益”事件成直播带货照妖镜:谁在担责,谁在甩锅?

优思益保健品产地造假风波,堪称直播带货行业的照妖镜:
一众明星主播的应对姿态天差地别,有人主动担责兜底,有人极尽推诿避责,将行业现实、主播诚信暴露无遗!
退赔百态里,担当与敷衍泾渭分明。

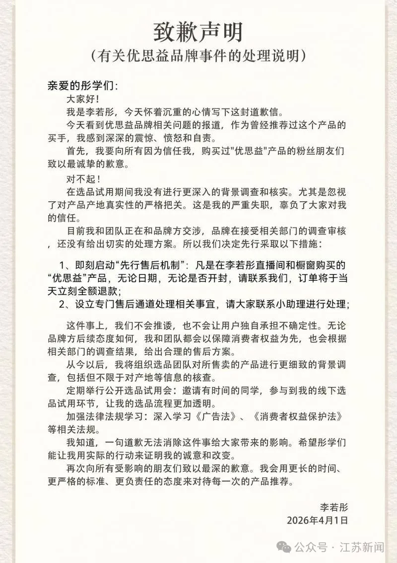
李若彤作为明星主播,尽显责任担当,承诺无条件全额退款,不限订单时间、不管产品是否开封,自掏腰包先行垫付,用实际行动弥补消费者损失,收获舆论一致认可。

博主夏诗文更是拿出十足诚意,执行“退一赔三”,赔偿不足500元按500元补齐,严守法定赔偿底线。
而反观避责者,操作堪称离谱。

截至发稿前,头部博主阿花花酱仅退还15%佣金,一边以佣金低、无力赔付哭穷,一边日常高调炫富,双标嘴脸引发众怒,被网友痛批“收割信任时毫不手软,承担责任时一毛不拔”。

章小蕙、明道等明星主播,虽然承诺自掏腰包先行垫付,但加设了退赔时限,有提高门槛、规避责任的嫌疑。
更有主播抛出“90天未开封才可退货”的苛刻条件,或者给出“退货加更博文”的奇葩补偿,毫无实质意义,纯属敷衍搪塞。
但最过分的,还是不少明星全程沉默隐身,妄图靠冷处理蒙混过关。
律师明确指出,品牌虚构产地已构成消费欺诈,消费者依法可主张“退一赔三”,不足500元按500元赔偿,涉食品安全还可要求十倍赔偿。那些远低于法定标准的赔偿方案,本质就是逃避法律责任,漠视消费者权益。

“优思益”这场风波彻底戳破行业假象,所谓的明星主播选品,大多只是流于形式的噱头,多数人只顾赚取高额佣金,全然不对产品资质、真伪做实质审核,把带货当成纯粹的流量收割,毫无责任意识。甚至连以严谨出名的“老爸评测”这次都翻车了!
与此同时,平台监管严重缺位,对入驻主播、带货产品疏于审核,出事之后也未及时介入督促维权,默许“重流量、轻品控、弱监管”的乱象滋生,助推了“高佣金-松把关-甩责任”的行业恶性循环。
此前,也有明星因违规代言被罚,法律责任不是“美美隐身”就能逃避的。明星代言、主播带货,流量与责任必须对等,不能带货时都是家人,出事了立马甩锅。互联网都是有记忆的,这次全网盘点“谁在担责,谁在甩锅”就是一次例证!只有守住法律与诚信底线,直播带货才能摆脱野蛮生长,走得更加长远。
江苏广电荔枝新闻中心记者丨韦笑
编辑丨云中海